近日,全国各地2024年9月电网企业代理购电价格陆续公布。北极星售电网汇总了2023年12月-2024年9月各地电网企业代理购电价格,如下图所示:

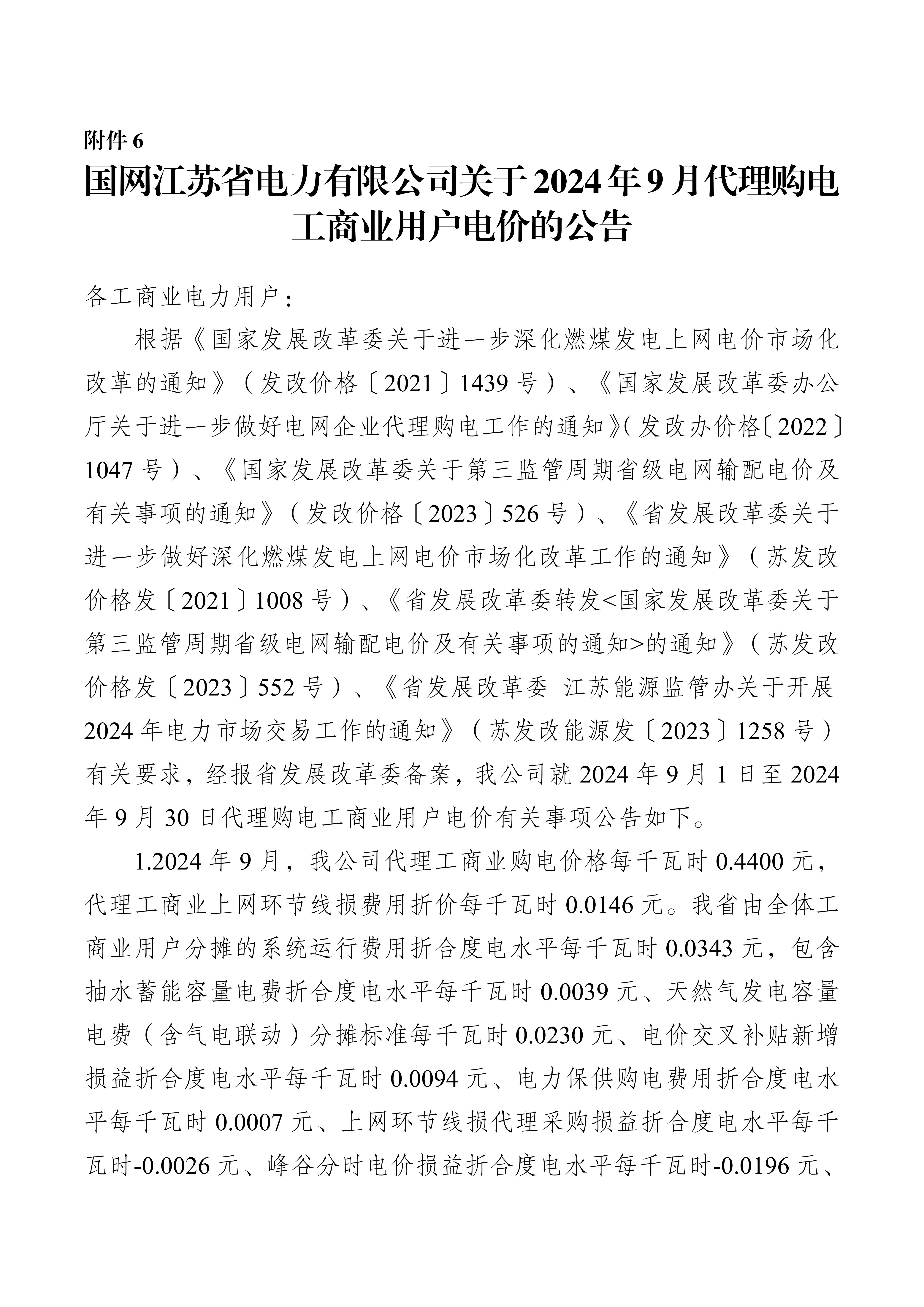
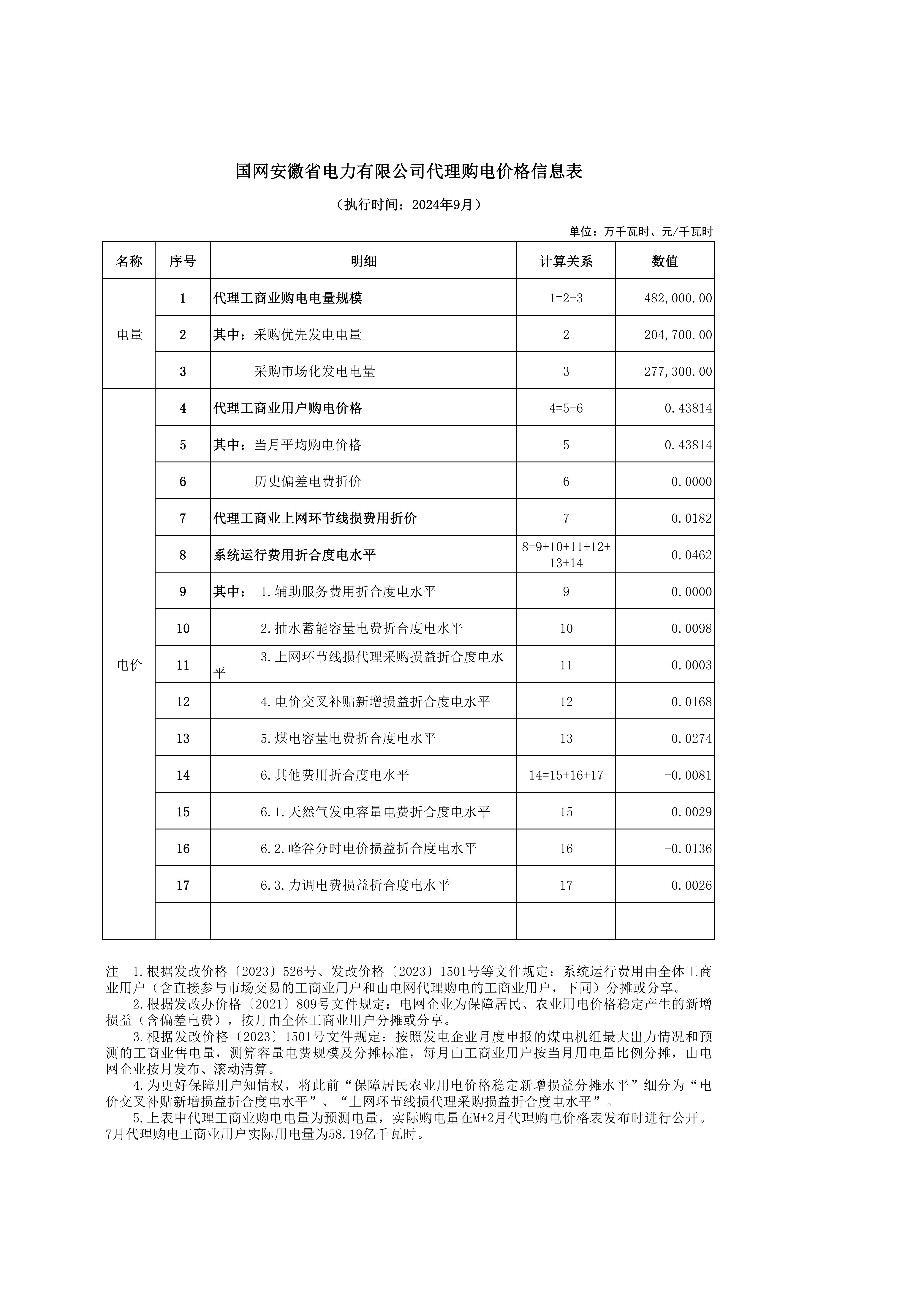
以下为2024年9月各地电网企业代理购电价格表,顺序依次为:江苏、安徽、广东、山东、山西、北京、河北、冀北、浙江、上海、重庆、四川、黑龙江、辽宁、吉林、内蒙古东部、江西、湖北、湖南、青海、宁夏、陕西、天津、甘肃、新疆、广西、海南、贵州、云南、深圳、福建。(河南、内蒙古电力集团暂未公布)
江苏




安徽


广东






山东

山西

北京



河北

冀北




浙江

上海



重庆


四川



黑龙江


辽宁


吉林


内蒙古东部

江西


湖北

湖南

青海



宁夏


陕西



天津

甘肃

新疆

广西



海南


贵州





云南





深圳



福建

