北极星电力市场网获悉,近日,全国各地2025年8月电网企业代理购电价格陆续公布。北极星电力市场网汇总了2025年1月-2025年8月各地电网企业代理购电价格,如下表所示:

以下为2025年8月各地电网企业代理购电价格表,顺序依次为:江苏、安徽、广东、山东、山西、北京、河北、冀北、河南、浙江、上海、重庆、四川、黑龙江、辽宁、内蒙古东部、江西、湖北、湖南、青海、宁夏、陕西、天津、甘肃、新疆、广西、海南、贵州、云南、深圳、福建。(吉林、内蒙古电力集团暂未公布)
江苏




安徽


广东

山东

山西
北京



河北

冀北




河南

浙江







上海



重庆


四川

黑龙江


辽宁


内蒙古东部

江西


湖北

湖南

青海



宁夏


陕西



天津

甘肃

新疆

广西



海南


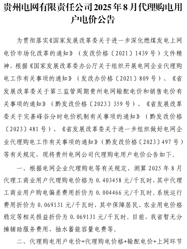
贵州





云南






深圳



福建

